Kaiyun(开云中国·电竞官方网站)电竞科技有限公司

您好!欢迎访问开云电竞科技有限公司官方网站!

营业时间
MON-SAT 9:00-18:00

全国服务热线
400-0817-830

公司门店地址
安徽省合肥市庐阳区临泉路4888号朗峰大厦1幢1-728

新闻资讯

文化大数据政策及新闻简报(529)

来源:网络日期:2025-08-22 浏览:

  5月9日,国务院总理李强主持召开国务院常务会议,学习贯彻习近平总书记在部分省区市“十五五”时期经济社会发展座谈会上的重要讲话精神。会议审议通过《政务数据共享条例(草案)》。

  会议指出,要在确保数据安全基础上打通数据壁垒,推动公共服务更加普惠便捷。要构建全国一体化政务大数据体系,推动数据资源融合应用,更好赋能社会治理和繁荣产业生态,增强经济发展新动能。

  北京5月9日电(记者王雨萧)9日召开的国务院常务会议审议通过《政务数据共享条例(草案)》。

  会议指出,要在确保数据安全基础上打通数据壁垒,推动公共服务更加普惠便捷。要构建全国一体化政务大数据体系,推动数据资源融合应用,更好赋能社会治理和繁荣产业生态,增强经济发展新动能。

  “政务数据共享是建设数字政府、提升行政效能的重要一环,条例首次以行政法规的形式明确政务数据共享的相关内容,标志着我国政务数据共享工作迈入法治化新阶段。”清华大学公共管理学院教授孟庆国说。

  孟庆国表示,条例出台将助力破解政务数据共享中的堵点卡点,提升数据供给和利用效率。同时,通过明晰权责要求,有效弥合政务数据共享工作中的“模糊地带”,全面规范政务数据共享。

  中国信息通信研究院院长余晓晖表示,政务数据涉及国家经济运行、民生保障等关键领域,推进政务数据共享工作需要以确保数据安全和个人信息保护作为前提。

  “此前,我国相关法律、行政法规明确了政务数据安全保障和个人信息保护要求,本次条例在此基础上进一步对共享的政务数据安全和个人信息保护进行了强化。”余晓晖说。

  孟庆国表示,依托全国一体化政务大数据体系,实现跨层级、跨地域、跨系统、跨部门、跨业务政务数据共享,将有效提升政府部门间的协同管理能力和利企便民服务水平,为“高效办成一件事”和数字政府建设提供有力支撑。

  李强主持召开国务院常务会议。学习贯彻习近平总书记在部分省区市“十五五”时期经济社会发展座谈会上的重要讲话精神,听取推动自贸试验区建设提质增效工作汇报,研究深化国家级经济技术开发区改革创新有关举措,审议通过《政务数据共享条例(草案)》,研究《国家水上交通安全监管和救助系统布局规划(2025-2035年)》,部署加强安全生产工作。

  国务院总理李强5月9日主持召开国务院常务会议,学习贯彻习近平总书记在部分省区市“十五五”时期经济社会发展座谈会上的重要讲话精神。会议强调,要准确把握党中央对“十四五”时期的阶段性要求,自觉对标对表,合理确定各领域目标任务,充分体现党中央战略意图。要深入谋划“十五五”时期经济社会发展重点工作,加快构建新发展格局,促进经济持续向好,因地制宜发展新质生产力,稳步推动共同富裕。要加强调查研究,广泛听取各方面意见建议,为规划编制提供有力支撑。

  会议听取推动自贸试验区建设提质增效工作汇报。会议指出,建设自贸试验区是新时代推进改革开放的重要战略举措。要支持自贸试验区对标国际高标准经贸规则,进一步加大制度创新力度,在发展服务贸易、便利数据跨境流动等方面先行先试,开展差异化探索,尽快取得一批突破性成果。要因地制宜扩大改革任务授权,根据产业发展实际需要优化调整区域布局范围,稳步推动成熟自贸试验区提升能级。

  会议研究深化国家级经济技术开发区改革创新有关举措。会议指出,要深入推进国家级经济技术开发区改革创新,以高水平对外开放促进深层次改革、高质量发展。要深化管理制度改革,大力推进“高效办成一件事”,解决企业反映突出的堵点卡点问题。要强化土地、人才、资金等要素保障,制定支持政策和配套措施,为国家级经济技术开发区发展营造更好环境。

  会议审议通过《政务数据共享条例(草案)》。会议指出,要在确保数据安全基础上打通数据壁垒,推动公共服务更加普惠便捷。要构建全国一体化政务大数据体系,推动数据资源融合应用,更好赋能社会治理和繁荣产业生态,增强经济发展新动能。

  会议研究《国家水上交通安全监管和救助系统布局规划(2025-2035年)》。会议指出,要加快建设现代化水上交通安全监管和救助系统,强化部门和地方协调联动,加强重要装备和关键技术创新,创造条件吸引社会资本参与重大监管救助工程项目,为交通强国建设提供坚实保障。

  会议指出,近期一些地方安全事故接连发生、教训深刻,表明安全生产任何时候都不能掉以轻心。要深入贯彻落实习近平总书记重要指示精神,进一步压实各方责任,尤其是要在“防”上下更大力气,扎实开展风险隐患排查,对重点领域重点场所重点问题采取更有针对性的措施加以整治,坚决防范遏制重特大安全事故发生,切实维护人民群众生命财产安全和社会大局稳定。

  国家发展改革委 公安部 国家数据局《关于全面推行以专项信用报告替代有 无违法违规记录证明的通知》

  近日,国家数据局综合司印发了《数字中国建设2025年行动方案》(以下简称《行动方案》),要求各地区结合实际认真贯彻落实。《行动方案》是国家数据局首次向地方数据管理部门印发的指导开展数字中国建设的文件。

  《行动方案》强调,要坚持以习近平新时代中国特色社会主义思想为指导,全面加强党对数字中国建设的领导,深入贯彻党的二十大和二十届二中、三中全会精神,深入实施《数字中国建设整体布局规划》,以数据要素市场化配置改革为主线,加快培育全国一体化数据市场,因地制宜发展以数据为关键要素的数字经济,加快推进城市全域数字化转型,着力提升数字政务智能化水平,一体化推进数字基础设施扩容提质,持续深挖人工智能等数字技术应用新场景,以数字化驱动生产生活和社会治理方式变革,加快推动数字领域国际合作,全面提升数字中国建设水平。

  《行动方案》提出,到2025年底,数字中国建设取得重要进展,数字领域新质生产力不断壮大,数字经济发展质量和效益大幅提升,数字经济核心产业增加值占国内生产总值比重超过10%,数据要素市场建设稳步推进,算力规模超过300EFLOPS,政务数字化智能化水平明显提升,数字文化建设跃上新台阶,数字社会精准化、普惠化、便捷化取得显著成效,数字生态文明建设取得积极进展,数字安全保障能力全面提升,数字治理体系更加完善。

  《行动方案》部署了体制机制创新、地方品牌铸造、“人工智能+”、基础设施提升、数据产业培育、数字人才培育、数字化发展环境优化、数字赋能提升等8个方面的重大行动。

  一是坚持数字中国建设工作“一盘棋”,完善数据工作央地政策协调机制。建立健全全方位多层次的统筹工作体系,加快完善地方数据管理机构的相关职能。

  二是着力强基固本,发展彰显优势、体现特色的数字产品和数字产业。加快锻造数据领域“长板”,通过技术创新、功能改造、品牌建设等手段提升竞争力,形成品牌效应与集群效应。

  三是深度挖掘人工智能应用场景,积极开展人工智能高质量数据集建设。着力发展智能网联新能源汽车、人工智能手机和电脑、智能机器人等新一代智能终端及智能制造装备。

  四是加快推动物联网、工业互联网优化升级,深入实施“东数西算”工程,逐步实现各地区算力需求与国家枢纽节点算力资源高效供需匹配。

  五是加强交通、医疗、金融、制造、农业等重点领域数据标注,建设行业高质量数据集。促进公共数据资源开发利用,推动公共数据“一本账”管理、“一平台”运营、“一体化”应用。布局建设数据产业集聚区,探索构建以数据要素驱动、数字技术赋能、数据平台支撑、产业融通发展、集群生态共建为主要特征的产业组织新形态。

  六是培养技能型数字人才,深入推进产教融合,支持各地和有关行业举办数字职业技术技能竞赛活动。

  七是持续优化营商环境,吸引更多优质数据企业和项目落地。畅通高校和企业数字人才双向流动渠道,将高层次数字人才纳入地方高级专家库。

  八是逐年推出一批“高效办成一件事”重点事项,加强地方特色文化遗产的数字化保护与应用,全面推动数字技术和教育、医疗、养老、托幼等公共服务深度融合,加快生态环境、国土空间、水利电力、林业草原等领域的数据资源采集、存储与开发利用。进一步夯实城市全域数字化转型底座建设,完善城市运行和治理中枢功能。

  《行动方案》强调,各地要将数字化发展摆在本地区工作重要位置,完善数据管理工作机制。各省级数据管理部门要充分发挥职能作用,会同相关部门建立统筹推进机制,明确责任分工,推动《行动方案》落地见效。各地要深入开展试点试验,及时评估试点试验效果,不断总结经验,加强宣传推广,充分发挥试点示范引领作用。

  2025年4月29日至30日,第八届数字中国建设峰会在福建省福州市成功举办。本届峰会由国家发展改革委、国家数据局、国家网信办、工业和信息化部、福建省人民政府共同主办,福建省发展改革委、福建省数据管理局、福建省互联网信息办公室、福州市人民政府承办。国家数据局主办了五大“数据主题分论坛”——数据要素市场化价值化、可信数据空间、数字经济、数据基础设施和数据标准化、智慧城市国际合作,和两大“主题交流活动”——高质量数据集和数据标注、绿色数据中心国际合作。峰会期间,中共中央政治局委员、国务院副总理张国清,国家数据局党组书记、局长刘烈宏,国家数据局副局长夏冰,国家数据局副局长陈荣辉,国家数据局副局长余英等多位领导出席论坛活动并致辞。本文依据公开资料整理了参会领导在部分活动中的发言要点。

  中共中央政治局委员、国务院副总理张国清4月28日至29日在福建出席第八届数字中国建设峰会开幕式并致辞。他强调,要深入贯彻习近平总书记重要指示批示精神,落实党中央、国务院决策部署,深化数字技术创新应用,推动实体经济和数字经济深度融合,全面赋能经济社会高质量发展。

  张国清表示,建设数字中国是推进中国式现代化的重要引擎,是构筑国家竞争新优势的有力支撑。在以习近平同志为核心的党中央坚强领导下,数字中国建设取得明显成效。当前数字技术创新日益成为高质量发展的重要驱动力量,要不断提升数字领域自主创新能力,加强关键数字技术研究和成果应用,推进一开云电竞官方网站体化算力网络和数据流通利用基础设施建设,推动数字领域新质生产力发展。要深化数据要素市场化配置改革,建立完善数据流通和交易机制,培育全国一体化数据市场,放大数据要素乘数效应。要推动数字经济高质量发展,梯次培育数字产业集群,大力推进智改数转网联,夯实制造业数字化转型基础,加快实施“人工智能+”行动,积极培育行业垂直模型,不断拓展产业升级和经济增长空间。要加强数字政府建设,加快提升数据管理利用能力,加强对算法的审核监督,推动数字化社会治理模式创新。要扩大数字领域开放合作,稳步推进数字经济治理规则、贸易服务标准等制度型开放,持续优化数字经济发展环境。

  在闽期间,张国清还到消费电子企业调研,详细了解生产经营、技术创新、产品出口及内销等情况。他强调,消费电子行业规模大、技术更新快、产业链带动作用强,是稳就业、稳经济的重要行业之一。要用好国内大市场和丰富应用场景,支持企业通过技术、产品、服务创新来增品种、提品质、创品牌,开拓多元化市场。要畅通出口转内销渠道,做好国内外标准、认证衔接,发挥好电商平台、商超展会等作用,提升内外贸一体化发展能力。要加力实施以旧换新政策,为企业拓展市场空间提供有力保障。

  据公开报道,国家数据局党组书记、局长刘烈宏出席了第八届数字中国建设峰会开幕式并致辞。此外,刘烈宏局长参加了“数据要素市场化价值化”、“可信数据空间”、“数字经济”、“数据基础设施和数据标准化”、“智慧城市国际合作”等分论坛,出席了“数算一体驱动未来”等主题交流活动,并发表讲话。在峰会期间,刘烈宏局长还主持召开了数字经济民营企业座谈会,围绕促进数字经济高质量发展听取意见和建议。以下为部分活动中的发言要点。

  国家数据局局长刘烈宏4月29日在第八届数字中国建设峰会开幕式上表示,持续推进高质量数据供给。加快推动数据要素与人工智能、科技创新、产业发展和赋能应用相结合。推动行业高质量数据集建设,推动数据产业高质量发展,为人工智能技术创新和产业应用提供坚实的数据基础。确保“人工智能+”行动到哪里,高质量数据集的建设和推广就到哪里。持续推进数据流通交易。大力推进数据要素市场化、价值化,细化数据产权“三权分置”方案,加快培育全国一体化数据市场。构建数据流通交易标准体系,细化流通交易规则,推动发布数据流通交易标准示范合同。

  4月29日下午,第八届数字中国建设峰会数据要素市场化价值化分论坛在福州市成功举办。国家数据局党组书记、局长刘烈宏出席活动并致辞。

  刘烈宏指出,持续推进数据要素市场化价值化,更好支撑新质生产力培育和高质量发展,一是要不断深化数据要素市场化价值化新认识。要把握好市场化与价值化的关系,数据要素价值化不是只有数据交易这一种实现方式,还包括数据开放、共享、交互等多样化价值实现形式。要以赋能高质量发展为落脚点,以数据要素价值化牵引带动数据要素市场化。二是要持续关注数据要素市场化价值化新变化。当前,数据流通利用方式更加丰富,数据市场生态更加繁荣,价值实现方式更加多元,各类市场经营主体、各种价值实现方式正在“百舸争流”中加快实现新探索、新发展、新突破。三是要聚力推进数据要素市场化价值化新实践。公共数据要持续发力数字政府和经济社会“两个主战场”,企业数据要加速突破增效提质和赋能转型“两个新前沿”,数据市场要强化夯实基础制度和基础设施“两个主支撑”,让数据要素价值加快“显性化”。

  4月29日,第八届数字中国建设峰会“可信数据空间分论坛”在福州成功举办,国家数据局党组书记、局长刘烈宏出席并致辞。

  刘烈宏指出,可信数据空间不仅是一种数据基础设施,更是数据共享共治、价值协作的产业生态,也是推进全国一体化数据市场建设,推动数据要素市场化价值化的重要抓手。

  刘烈宏强调,各级数据管理部门要加强政策宣贯落实,将数据空间作为促进数据开发利用、培育数据产业、构建数据要素市场体系的关键抓手。产业联盟要强化专业化服务能力,做好服务、凝聚生态,引导产业各方在场景打造、标准研制、价值挖掘等方面形成创新合力。数据空间运营方要发挥市场机制作用,制定好规则体系和激励约束机制,激发各参与方供数、用数的主动性,携手生态伙伴合力推动可信数据空间发展。

  国家数据局于4月29日下午在福州市成功举办第八届数字中国建设峰会数字经济分论坛。国家发展改革委党组成员、国家数据局局长刘烈宏出席并致辞。

  刘烈宏表示,过去一年,我国数字经济交出了一份亮眼答卷:展现出强劲增长势头,数字经济核心产业增加值占GDP比重达10%左右,集成电路、人工智能、工业软件、基础软件取得长足进步,中国“灯塔工厂”数量占全球比重超四成。

  “这些成果是数据要素与数字技术特别是人工智能深度融合的生动体现。”刘烈宏表示,面向未来,将全面推进我国数字经济发展取得更大成效,重点推进以下四项工作。

  一是提升数字经济核心竞争力。因地制宜发展新质生产力,支持人工智能技术创新和产业应用,加快培育数字经济创新企业。

  二是推动实体经济和数字经济深度融合。深入实施数字化转型工程,“一链一策”推进重点行业数字化转型,探索金融、文旅、医疗等领域数字化赋能路径,培育数字化转型服务商。

  三是纵深推进城市全域数字化转型。以公用事业、公共服务等为重点,推动城市全域数字化转型,加快适数化改革,消除阻碍城市数字化转型发展的制度藩篱和堵点、难点。

  四是加强数字经济国际合作。促进跨境电商发展,拓展“丝路电商”合作空间,高质量组织2025年上海合作组织峰会数字经济论坛,探索数据跨境流动管理新模式。

  为贯彻落实党的二十大和二十届二中、三中全会精神,加快推动我国数据基础设施和数据标准化工作,国家数据局于4月30日上午在福州市成功举办第八届数字中国建设峰会“数据基础设施和数据标准化分论坛”,国家发展改革委党组成员,国家数据局党组书记、局长刘烈宏出席论坛并致辞。刘烈宏指出,国家数据基础设施建设和运营的公共属性决定了“利民底色”,是数字技术普惠应用的结果和升华,既需要全社会广泛参与,也离不开标准的支撑。下一步,国家数据局将继续做好先行先试,推动数场、可信数据空间等技术路线收敛融合,启动数据基础设施主体结构建设,开展若干重大问题研究,加快相关标准建设,重点把握规划引领、项目牵引、制度保障、标准引导等。

  4月30日上午,第八届数字中国建设峰会智慧城市国际合作分论坛在福州举办。国家数据局党组书记、局长刘烈宏,福建省委常委、统战部部长林文斌出席分论坛并致辞。国家信息中心党委书记、主任徐强主持论坛活动。

  刘烈宏表示,我国智慧城市建设开启了城市全域数字化转型的新篇章,取得了一系列标志性成果,呈现出三大趋势:从理念上迈向“体系重构、质效提升”的新阶段,从动力上凸显数据要素和数字技术的强赋能,从模式进入了长效可持续发展的关键期。

  刘烈宏为智慧城市工作提出了三点建议:第一,以城市为载体,构建推进数字中国建设“全底座”;第二,以城市为支撑,塑造经济社会数字赋能“全场景”;第三,以城市为依托,打造数据领域国际合作“全连接”。

  4月28日,第八届数字中国建设峰会“数算一体驱动未来”主题交流活动在福建省福州市成功举办。国家数据局局长刘烈宏出席活动并致辞。刘烈宏在致辞中指出,算力作为支撑人工智能发展的引擎,展现出前所未有的发展态势。过去一年来,国家数据局与国家发展改革委等部门协同联动,深入贯彻落实党中央、国务院决策部署,加快构建全国一体化算力网。他强调,全国一体化算力网建设离不开社会各界的广泛参与,国家数据局将与各方共同加快推进全国一体化算力网建设,密切跟踪算力网发展趋势,稳妥开展算力资源优化布局,高质量建设枢纽节点,高标准发展城市算力,满足边端算力应用需求,以坚实的算力基座为数据的汇聚、流通、应用提供支撑。

  4月28日,国家发展改革委党组成员、国家数据局局长刘烈宏在第八届数字中国建设峰会期间主持召开数字经济民营企业座谈会,邀请腾讯公司、京东集团、蚂蚁集团、快手公司、拼多多、奇安信、满帮物流、科大讯飞、新希望、北京中数睿智、广东芬尼、易控智驾、南威软件、福建品尚征信等企业参会,听取近期企业发展情况介绍,分析研判经济发展形势,围绕促进数字经济高质量发展听取意见建议。

  刘烈宏与企业家们深入交流了当前及今后的国内外形势与市场需求变化,对企业关心的问题进行了探讨和回应。他表示,当前,数字经济已成为国际竞争的主赛道,正在成为重组全球要素资源、改变全球竞争格局的关键力量,总书记在主持中央政治局第二十次集体学习时发表重要讲话,为我们下一步更好释放数据要素价值、加快构建以数据为关键要素的数字经济指明了方向。我们要抓住技术和产业转型升级机遇,加速科技自立自强步伐,以主动求变的勇气、底气和实力,为经济持续回升向好打下坚实基础。

  下一步,国家数据局将深入贯彻党中央、国务院决策部署,强化数据要素保障,深化数据资源开发利用和开放共享,推动科技创新和产业创新深度融合,打造具有国际竞争力的数字产业集群,更好激发数字经济创新活力。同时,将持续强化与数字经济民营企业的常态化沟通交流,了解企业发展情况,听取意见建议,积极帮助企业解决实际困难,为企业发展创造更好政策环境。

  据公开报道,国家数据局党组成员、副局长陈荣辉参加了数字人才培养分论坛、数智化重构企业管理范式分论坛、“有福之州·对话未来”——“数字中国AICITY高峰论坛”等系列活动,并发表致辞。以下为部分活动中的发言要点。

  4月30日,第八届数字中国建设峰会数字人才培养分论坛在福州成功举办。论坛由清华大学主办,聚焦“数智社会中的数字人才培养”主题,吸引了来自政产学研用各界的专家学者,共同探讨数智社会趋势下数字人才培养的创新思路。

  国家数据局党组成员、副局长陈荣辉指出,当今世界,百年未有之大变局加速演进,新一轮科技革命和产业变革深入发展。在这一进程中,高素质数字人才是推动相关领域技术创新、产业升级的关键因素。陈荣辉强调,数字人才培养是时代赋予的重要使命,面对高端技术人才与复合型人才“双重紧缺”的结构性挑战,国家数据局持续推动数据人才体系建设,从深化前瞻性理论研究、构建跨学科人才培养体系到推进产教融合发展,着力打造多方协同、学用贯通、场景驱动的良好生态。同时,他呼吁,高校、企业、科研机构和社会各界协同发力,共同为数字中国建设夯实人才根基、激发创新动能。

  4月30日,第八届数字中国建设峰会“数智化重构企业管理范式”分论坛在福州举行。论坛聚焦业务单元孪生、智能管理体系、AI+数据技术等前沿议题,全方位探索企业管理新方式。国家数据局党组成员、副局长陈荣辉出席并发表致辞。

  陈荣辉表示,数字经济已成为经济增长重要引擎。为助力企业加速数字化进程,国家数据局着力推进实体经济与数字经济深度融合,加快建设行业高质量数据集,推动算力网络建设。期待更多企业进一步创新管理理念、强化顶层设计、做好协同配合,以数字化转型推动企业管理提升。

  4月28日,第八届数字中国建设峰会前夜,作为大会重要活动之一的“有福之州·对话未来”系列活动在福州拉开帷幕。当晚,数字中国AICITY高峰论坛成功举办,围绕“共筑城市智能体,共赢AI新CITY”主题,聚焦城市数智化发展新趋势,汇聚多方力量共话未来。

  国家数据局党组成员、副局长陈荣辉在致辞中表示,人工智能是城市数字化转型底座的重要基础能力,数据是人工智能技术发展的基础燃料,行业应用和典型场景是推动人工智能进化普及的关键一环。未来需进一步夯实城市数字化转型底座、丰富高质量数据供给、创新人工智能+应用,扎实推进城市全域数字化转型。

  据公开报道,国家数据局党组成员、副局长夏冰出席了“数字金融”等分论坛,“绿色数据中心国际合作”、“高质量数据集和数据标注”等主题交流活动,智能云生态大会等其他活动,并发表讲话。以下为部分活动中的发言要点。

  国家数据局于4月29日下午在福州市成功举办第八届数字中国建设峰会绿色数据中心国际合作主题交流活动。国家数据局党组成员、副局长夏冰出席活动并致辞。夏冰强调,绿色数据中心不仅是新型基础设施绿色升级的战略方向,更是中国积极参与全球数字治理、促进多边合作的重要切入点。

  为贯彻落实习近平总书记关于人工智能发展的重要讲线日下午,第八届数字中国建设峰会“高质量数据集和数据标注主题交流活动”在福州市成功举办。活动由国家数据局主办,国家工业信息安全发展研究中心、中国电信集团有限公司、中国电子信息产业集团有限公司联合承办,吸引了来自政府、科研机构、产业界的400余名专家代表参加。

  国家数据局党组成员、副局长夏冰出席活动并发表主旨致辞。他指出,数据作为人工智能发展的核心要素,在提智赋能中发挥着至关重要的作用。他强调,数据标注技术创新是高质量数据集建设的“加速器”,数据集质效提升是人工智能赋能实体经济的“催化剂”,而数据集开发范围拓展是人工智能打开物理世界的“敲门砖”。

  夏冰表示,下一步,国家数据局将构建部际联通、央地协同的工作机制,推动高质量数据集标准体系研究,促进数据、技术、场景对接,构建多元协同的数据标注产业生态,进一步夯实人工智能发展的数据根基。

  4月30日,第八届数字中国建设峰会智能云生态大会举办,国家数据局副局长夏冰等出席并致辞。夏冰表示,今年是数字中国战略实施10周年,面向未来,国家数据局愿与中国电信等中央企业一道,积极作为、踔厉奋发,深入推进全国一体化基础设施布局,深入挖掘数据开发利用价值,加速培育壮大数据产业生态,持续深化数据资源开发利用。期待中国电信依托天翼云平台,持续展现央企担当,为产业生态融合共建做好支撑,为国家数据市场一体化建设贡献力量。

  据公开报道,国家数据局党组成员、副局长余英出席了数据要素安全与流通基础设施分论坛等活动,并发表致辞。以下为部分活动中的发言要点。

  随着人工智能进入大模型时代,高质量数据集成为核心要素。在4月30日举办的第八届数字中国建设峰会数据要素安全与流通基础设施分论坛上,人工智能与数据流通的融合发展成为核心议题。在数据要素市场化进程中,安全与流通是两大核心挑战。国家数据局党组成员、副局长余英在论坛中指出,将数据作为生产要素,是我国首次提出的重大理论创新。数据要素作为数字经济的关键,具有高流动性、低成本复制、报酬递增等特性,对经济发展有着倍增效应。在推进数据要素市场化配置改革中,需充分发挥数据的正外部性,规避负外部性,将数据资源优势转化为发展动能。国家数据局会同有关部门制定了数据流通安全治理实施方案,明晰治理规则,强化技术应用和安全设施能力建设,保证高价值、高敏感数据“可用不可见”“可控可计量”“可溯可审计”,助力数据安全合规、高效流通。余英表示,本次论坛为推进数据要素安全流通搭建了思想交流、智慧碰撞平台,希望中国电子信息产业集团积极响应国家战略,继续发挥在科技创新、产业落地、技术标准等方面优势,为构建全国一体化数据市场贡献更大力量。

  2025年4月29日,在第八届数字中国建设峰会“高质量数据集和数据标注主题交流活动”上,国家数据局数据标注优秀案例集正式发布,案例集共5个方向47项。

  为深入贯彻落实习近平总书记关于数据发展和安全的重要论述,推进数据标注产业高质量发展,充分展示各地在数据标注领域的应用成效,国家数据局组织开展了“数据标注优秀案例”征集遴选工作。

  各地方积极响应、踊跃参加,共推荐报送案例417个,涵盖数据标注技术创新、行业赋能、标准应用、生态培育、人才培养等五个方向。经多轮评选,共遴选出47个优秀案例,覆盖全国29个省、自治区、直辖市及计划单列市、新疆生产建设兵团。

  本次发布的案例集共入选全国数据标注代表性案例47项,分为技术创新、行业赋能、生态培育、标准应用和人才培养5个方向,其中入选技术创新方向案例15项、行业赋能方向案例16个,生态培育方向案例5个,标准应用方向案例1个,人才培养方向案例10个。后续,数据标注优秀案例将在国家数据局官方网站和微信公众号陆续刊登,为全国各地数据标注产业发展提供参考。

  数据标注优秀案例名单如下:1.多模态医学影像智能数据标注平台2.多模态数据智能标注与管理平台3.AI助力数据标注产业发展新生态4.时空智能数据标注标准化实践5.打造数据标注产业助力县域人才振兴6.农村集体土地高质量时空数据集多源协同标注7.数据标注赋能电商产业效能提升8.汽车行业多模态数据融合人机协同智能化标注9.智能标注闭环体系重塑AI数据工程10.数据标注政产教融合人才培养11.“政校企共建产教训融合”数据标注人培模式12.AGI智能化时代的AI数据标注平台13.AI手语翻译数据标注赋能无障碍信息建设14.产教融合医学影像数据标注人才创新培养15.ADS数据标注与PAI平台赋能自动驾驶创新提效16.大模型驱动的数据自主标注智能服务17.SIFT技术引领全球大规模智能医学影像数据标注18.面向深度学习的遥感影像建筑半自动数据标注19.数据标注平台工具的创新实践20.深挖政务热线数据标注产业赋能基层治理新场景21.小语种数据标注特色创新模式22.数据标注平台赋能AI产业高质量发展23.深挖数据处理价值构建城市级数据标注产业生态24.铁塔视频数据标注赋能多领域智慧监测25.多模态数据自动化标注与增强平台26.数据标注赋能油气勘探地物信息智能解译27.高质量多模态医疗AI训练数据标注设施建设28.无人机视角下人居环境数据集数据标注29.点-线-面多粒度遥感大规模基准数据集标注30.矿山数工—数据标注赋能矿山行业高质量发展31.无人机影像数据标注赋能低空经济发展32.数据标注筑基高质量数据集33.数据标注专业人才产学融合培养平台34.场景驱动高质量垂类数据标注人才培养35.4D-BEV上亿点云标注系统36.视觉大模型自动标注一站式生产运营37.中医药行业大模型数据标注38.高质量自动驾驶数据集标注与应用39.数据标注创新引领电力行业数智转型40.建设人工智能数据标注实训基地,打造人才培养高地41.“AI+产教融合”助力数据标注高技能人才培养42.3D点云数据标注产教融合人才培养43.热带亚热带典型地物空天遥感样本标注44.产教融合创新实践赋能数据标注人才培养45.数智引擎:产教融合型数据标注人才培养46.AI数据标注助力中医药领域高质量发展47.云藏搜索引擎藏文信息处理数据标注。

  为破解医学影像标注工具、金标准数据集(经过严格标注、具有高可靠性和权威性的数据集)严重依赖国外的瓶颈,创新提出医学影像分割大模型MISM等数据标注关键技术,研发集数据、模型、工具、场景为一体的医学影像智能数据标注平台,实现标注工具自主可控及国产化替代,标注效率提升两个数量级(100倍)以上,质量提升30%且成本降低60%以上。

  一是抢占自主可控的数据标注技术高地,建立医学影像标注“中国标准”。平台整合数据与算法优势,内置130余种医学影像预标注先进算法,涵盖头颈、胸部、腹部、血管、肌肉、骨骼等人体解剖部位,攻克影像分割大模型MISM、多模态医学影像数据标注等技术,跨模态标注一致性不低于91%,图像预标注平均精度均值91%,参与国内心血管影像“主动脉夹层CT血管成像标注专家共识”。

  二是破解医学影像标注规模化协作难题,推动大规模服务应用与产业效能跃升。平台形成“云服务+本地化”全栈式服务能力,累计用户超100家(全国),标注医学影像数据超20万例,影像图像超1亿张,支持标注数据量达PB级,支持标注数据实时更新,形成覆盖人体23个部位,233个数据集,涉及496万病人、512万余次检查数据,其中带标注数据达155万个。2024年实现营收1450万元,经济效益超1.5亿元。

  一是专研医学影像分割大模型,引领医学影像标注先进技术。创新研发37个智能标注工具,使用海量高质量医学影像标注数据,利用先验知识、针对人体解剖结构对大模型进行知识增强,构建医学影像分割大模型,使大模型“更懂人体解剖结构”,有效扩展模型泛化能力。

  二是创新应用场景,拓展应用边界,形成数据标注-算法训练-场景变现的闭环价值链。创新手术规划、放疗靶区勾画等应用场景。通过临床深度耦合实现数据价值指数级释放,树立标注技术与场景融合发展新典范。

  三是创新基于Web的高通量协作标注模式,开拓数据生产新型组织方式。支持多人、多中心协同、数百人团队协作,解决了大规模数据搬迁和协调效率问题,整体效率提升1倍以上。

  一、案例简介为解决数据处理过程中面临的数据模态多样化、处理效率低、质量难控、自动化水平低等挑战,自研多模态数据智能标注与管理平台,通过算法工程化、工具智能化、流程柔性化三大技术突破,实现数据集高质、高效和规模化供给。目前,已面向超1000家国内外人工智能研发企业、机构累计提供约7500次高价值数据产品/服务,在大模型训练、自动驾驶、内容生成等22类领域成功应用。

  二、举措与成效一是支撑多模态AI训练数据集智能化处理及管理能力。平台具备多模态数据处理及管理能力,创新融合3D/4D点云连续帧平滑算法、音素边界毫秒级标注技术、大模型CoT标注工具链等核心技术,构建起覆盖采集-清洗-标注-质检-训练-回流的全生命周期管理体系。平台已建成涵盖智能语音、自然语言处理、计算机视觉等自有专业化数据处理工具200余种,智能化算法自动化标注模型100余种。二是支撑多模态AI训练数据集的高效、高质量、规模化供给。通过此平台面向国内数据服务商及上下游产业链企业开放AI数据服务,目前服务企业数量已达到1000家;平台推动国内AI数据服务产业生态协同发展,并显著提升数字服务能力,扩大数字经济规模,目前生产系统入驻企业数量已达1500家,入驻数据工程师48万余人,其中数据标注工程师24万人,已建立覆盖全球200+语种的工业化数据生产资源网络。三、特色亮点一是通过多模态数据处理的关键技术创新,提升数据标注的智能化水平,提升数据标注的质量和效率。在视觉数据领域,提出3D点云障碍物检测、3D/4D点云标注等技术,突破了传统方法在实时响应与精确度上的局限,显著提升了对应任务的数据处理效率与精度;在语音数据领域,建立了基于元学习的自适应语音偏误检测和诊断模型,提出了基于无监督模型的语音数据库覆盖性度量方法和基于线性预测残差负熵的定量音质评价方法,提高了生产语音数据库的质量和效率;在文本数据领域,提出了多样态数据到文本数据的对齐方法,构建了个性化语料生成、短语智能拆分、深层语义推理网络框架,解决了语料库构建中的内容可控、个性化问题。二是通过建设数据智能标注与管理平台,实现人工智能数据智能化高质量生产。打通算法平台与标注平台的数据交互流水线,实现数据自驱的多模态标注算法快速迭代。将多样化AI算法与生产系统深度融合,构建了支持124个各类型数据处理加工算子、150+预设流程模板的柔性管理平台,并应用于视觉、语音、文本等多样态数据生产各环节,大幅提升数据生产质效,形成AI数据生产的新质生产力。

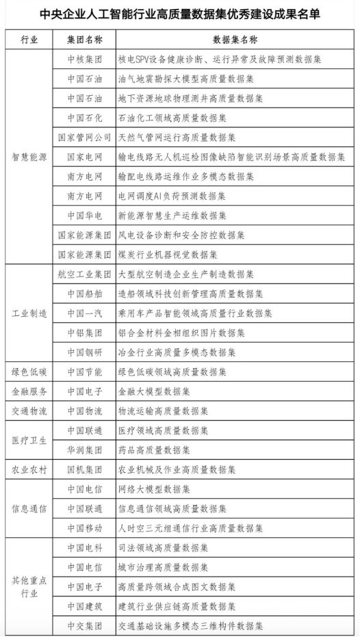
  第八届数字中国建设峰会期间,国务院国资委集中发布了首批10余个行业30项央企人工智能行业高质量数据集优秀建设成果;首批成立交通物流、绿色低碳、智慧能源等三大行业中央企业数据产业共同体,后续将梯次成立其他重点行业央企数据产业共同体,深化数据资源开发利用和开放共享,以高质量数据集建设赋能大模型训练、助力高价值场景落地。

  下一步,国务院国资委将进一步推动央企“AI+”专项行动走深走实,全面推进人工智能科技创新、产业发展和赋能应用。以央企数据产业共同体为抓手,推动央企发挥自身海量数据积淀优势,加快汇聚一批重点行业人工智能高质量数据集,建设可靠数据要素流通基础设施,牵引带动产业各方深化数据要素协同共享、优化数据资源高效安全开发利用,积极探索数据资产有序合规交易流转商业模式。

文化大数据政策及新闻简报(529)(图1)

  2025年4月30日上午,第八届数字中国建设峰会数据基础设施和数据标准化分论坛在福州召开,分论坛上发布了全国数据标准化技术委员会(以下简称“全国数标委”)10项数据标准化重点成果。一方面,正式发布了《可信数据空间技术架构》技术文件,从技术功能、业务流程、安全要求等方面对可信数据空间进行了规范,为数据基础设施试点及地方、行业、领域、企业数据空间的规划、建设、运营和管理提供指导。另一方面,围绕数据基础设施、数据流通匿名化和全国一体化算力网方向,《数据基础设施参考架构》《数据基础设施互联互通基本要求》《数据基础设施用户身份管理和接入要求》《数据基础设施标识要求》《数据基础设施接入连接器技术要求》《数据基础设施数据目录描述要求》《面向数据流通的匿名化处理实施指南》《面向数据流通的匿名化效果评估方法》《全国一体化算力网监测调度平台建设指南》等9项标准草案公开征求意见。

  会上,全国数标委秘书处中国电子技术标准化研究院,与中国信息通信研究院、国家数据发展研究院、国家信息中心、中国南方电网有限责任公司、江苏省数据集团有限公司、国家工业信息安全发展研究中心、全国组织机构统一社会信用代码数据服务中心、江苏省数据局、西安市数据局、温州市数据局、烟台市大数据局、中国电信集团有限公司、中国联合网络通信集团有限公司、中国移动通信集团有限公司、中国人寿保险股份有限公司、中国国际工程咨询有限公司、杭州安恒信息技术股份有限公司、蚂蚁科技集团股份有限公司等18家单位共同启动了相关标准的验证试点。

  下一步,全国数标委将加速推进数据基础设施、可信数据空间、数据流通匿名化、全国一体化算力网、高质量数据集、数据服务等方面重点标准研制,在各地区、行业广泛开展重点标准验证及应用试点,以标准化筑牢数据基础、促进数据流通、激活数据潜能、释放数据价值。

  为深入贯彻落实党中央、国务院关于加快数据要素市场化配置改革的决策部署,积极响应财政部关于数据资产管理试点的工作安排,贵州省作为全国首批试点省份之一,立足贵州实际,于2025年4月印发《贵州省数据资产管理试点实施方案》(以下简称试点实施方案)。试点实施方案聚焦贵州特色,探索数据资产全过程管理贵州模式,为全国数据资产管理试点贡献“贵州经验”。

  (一)贯彻国家战略,扛起试点担当。贵州省委、省政府高度重视贵州省数据资产管理试点工作,将其纳入中共贵州省委全面深化改革委员会2025年工作要点,系统构建“目标明确、路径清晰、责任压实”的试点框架,充分体现贵州作为全国首批数据资产全过程管理试点省份的责任担当。

  (二)突出贵州特色,创新试点路径。贵州充分发挥产业优势和数据富集基础,将试点范围覆盖至住房城乡建设、文化和旅游、气象等9个省级行政部门及高速公路、习酒、酱酒等重点国有企业,通过聚焦特色产业数据资源开发,探索“数据+行业”深度融合的创新实践,提供差异化试点样本。

  (一)打造全链条数据资产管理体系。试点实施方案打破传统资产管理边界,构建覆盖数据生产、登记、授权、流通、收益分配及安全防控的全生命周期管理闭环体系。通过“一目录、一证书、一平台”(数据资源目录、数据资产登记证书、数据资产管理平台),推动实现数据资产“底数清、权属明、流转畅”。探索行政事业单位数据资产按名义金额入账,有效破解数据资产收益上缴难题。

  (二)构建跨部门协同治理机制。建立“财政主导、行业协同”的工作机制,明确省财政厅、省大数据局、省市场监管局、省国资委等责任单位的任务分工,切实做到思想认识到位、组织保障到位、资源配置到位、风险防控到位,聚焦协同联动,探索实现合规性审查、价值评估等业务整合,打破部门壁垒、区域界限和行业藩篱,推动实现数据价值的乘数效应。

  (三)探索建立收益激励体系。试点实施方案提出“谁投入、谁贡献、谁收益”的分配原则,明确数据生产、加工、运营等各环节主体的收益权。搭建“授权运营类”与“共享开放类”双轨并行机制,推动用于公共治理、公益事业的公共数据资产有条件无偿使用,将共享开放类数据资产管理纳入政务信息化项目绩效评价,保障公共利益;探索用于产业发展、行业发展的公共数据资产有条件有偿使用,符合非税收入成本性支出范围的,按程序安排预算,激发市场活力。

  (四)打造“双底线”安全防控模式。严守“两个安全”底线,一是分级分类授权严守数据安全底线,公共数据资产授权运营,建立行业主管部门与数据部门前置审批机制;二是严控风险筑牢经济安全底线,严禁虚构交易变相虚增财政收入、严禁行政事业单位数据资产担保新增隐形债务、严禁向公众转嫁不合理成本行为。

  试点实施方案支持企业、研究机构、高等学校、相关行业组织等参与数据资产标准制定,构建“政产学研用”协同服务生态。以试点工作为契机,聚焦数据资产管理服务能力建设,整合财政部门、数据部门及第三方专业机构等力量,组建“财政+技术+市场”复合型服务团队,形成“财政统筹协调、技术赋能治理、市场激活价值”的协同机制,为试点单位数据资产管理提供服务支撑。

  贵州省数据资产管理试点工作的全面启动,既是落实国家战略的“必答题”,也是抢占数字经济制高点的“先手棋”。下一步,将以“试点”促“示范”,以“数据”赋“动能”,书写数据资产全过程管理试点的贵州答卷。

  省财政厅近日印发《湖南省数据资产全过程管理试点方案》,并同步启动试点工作,着力推动我省数据资源资产化、数据资产价值化,激发数据资产潜能,防范数据资产价值应用风险,实现数字经济高质量发展。

  2024年11月,《湖南省加强数据资产管理工作方案》印发,目标是构建“市场主导、政府引导、多方共建”的数据资产治理模式,为相关主体管好用好公共数据资产提供政策指导。2024年12月,财政部印发《数据资产全过程管理试点方案》,湖南省成为试点地区之一,相关工作全面提速。

  本次试点将打造1个全省数据资产综合管理平台,建立1套公共数据资产台账,探索构建1套可行的公共数据资产收益分配机制,创新50个以上数据资产应用场景。试点范围包括省自然资源厅、省住建厅在内的7个部门单位,财信金控、湖南钢铁等6家省属国企以及长沙、株洲、湘潭等9个地区财政部门,试点将于2026年底结束。

  试点期间,各部门、企业将着力做好以下工作:建立健全数据资产管理制度体系,包括数据资产标准体系、数据资产管理制度以及内控制度;加强数据资产清查与登记,摸清数据资产底数,组织开展数据资产登记;推动数据资产流通利用,逐步建立数据资产收益分配机制;深化数据资产高质量应用,探索数据资产资本化应用;培育数据资产生态,加强数据资产人才队伍建设。

  在农业数字消费平台,我们正悄悄做一件事——让每一份农产品从田间地头开始,就拥有一本“成长日记”。

  许多地方农产业曾面临这样的困境:深山里的优质茶叶卖不出好价钱,长白山的林下参总被贴上“廉价标签”,农户辛苦耕耘却难享收益。我们的平台就像一座“数字桥梁”,用数据流、交易流、资金流串联起种植、加工、物流到消费的全链条,让好产品的“内涵”被看见。

  通过地块经纬标注、无人机巡山、土壤墒情监测,把茶园的海拔、人参的生长年限等“硬实力”变成可追溯的数据;

  从原料到成品的每一步都用“五码合一”技术记录,扫码就能看到产品对应的唯一性标识信息、仓储的湿度,甚至运输车辆的实时定位;

  通过区块链存证农残检测、资质审查等信息,让真正的高品质农产品摆脱“低价混战”,打破劣币驱逐良币的困境,让真正产出高价值商品的商家凭实力赢得市场认可。

  全链路溯源:给农产品办一本“数字身份证”,五码合一技术就像给每个农产品配了一位“贴身秘书”:从长白山的林下参苗被套上电子围栏监测生长,到普洱古树茶用红外监控防过度采摘,再到智能仓配里的温控湿系统守护品质,每个环节的数据都被区块链“锁”进档案,连第三方检测的农残指标、理化参数都清晰可查。你收到人参时,扫码就能看到它在山林里的“生活照”。

  新品首发时,你可以像收藏纪念品一样买到普洱茶、长白山参等产品的专属数字权益;

  大单申购、渠道推广功能帮农户对接更大市场,智能物流系统还能实时显示商品“旅程”,让等待也充满期待。

  我们为“数字普洱”“长白数参”这样的地理标志产品打造了专属“数字展厅”:

  从单一产品到产业生态:不只是卖茶叶和人参,更串联起“种植-深加工-文旅体验”的全链条。比如长期订制一款限定茶品,既能收到定制茶叶,还能免费预约去茶山体验采茶;认养十支长白山参,秋天可参与线下挖参节,让消费变成一次“沉浸式产地旅行”。

  供应商入驻要过“三重审核”:资质审查、产地核验、第三方检测,就像给产品做“全身体检”;

  交易规则明明白白:从数字产品的转让规则到交付担保,从消费者权益保护到责任追溯,每个环节都有清晰的数字契约。

  当长白山的人参带着生长数据“走”出山林,当普洱茶的茶香伴随着区块链证书抵达舌尖,我们正在见证:数据不是冰冷的代码,而是连接土地与餐桌的温度。

  我们相信,当每一份用心都能被看见,当好产品不再被埋没,土地会更愿意生长美好,农户会更有动力守护品质,而你我的每一次选择,都在为“数字消费、绿色消费”投上一票。

  下次当你扫码查看农产品的“数字日记”时,或许能更真切地感受到——这不仅是一次消费,更是一次与土地、与匠心的温暖相遇。

  近日,福州市长乐区医院100余例颅脑MRI影像数据完成交易并纳入国库,成为医疗数据资产使用费纳入国库的“全国首单”。这标志着医疗数据真正开始以“资产”身份进入市场,也为推动数据要素市场化配置改革打开了实践通道。

  不同于此前的制度试点或平台搭建,全国首单医疗数据资产使用费纳入国库,意味着福州新区在全国率先跑通医疗数据从盘点、登记、定价、授权运营到交易的全过程,让数据资产以明确的价值形态参与经济循环。

  “此次交易依托全过程管理平台,首次实现医疗数据资产有偿流通,探索出数据可用不可见、原始数据不出域的创新模式,既规范了医疗数据的流通,又为医疗产业数字化转型注入新动能。”交易的顺利完成,让福州新区产业促进局副局长徐俊对福州新区医疗数据的资产化市场化有了更明确的路径图。

  这笔交易成功实现医疗数据资产向财政非税收入的转化,让数据变现入库,为区域经济增长提供新的思路,同时也加速吸引医疗AI企业、数据服务商等上下游企业聚集,一个完整的健康医疗数据产业生态在迅速构建完善中。在改善民生方面,成效同样明显。数字化诊断系统使诊疗效率提升六倍,基层医院与三甲医院实现检查结果互认,显著提升了群众的就医体验。

  据了解,依托“制度+技术”的双轮驱动,福州新区在数据确权、安全监管等关键环节上蹚出新路,探索出可复制的实践路径,为全国医疗数据要素市场建设提供了生动样本,也为国家层面的市场化改革积累了经验。

  福州新区先行先试推进健康医疗数据开发,已实现数据供给、生态建设、场景打造等方面全国领先。

  截至目前,已建成覆盖市属医院和社区机构的高质量数据资源池,依托健康医疗大数据试点工程成果,整合形成电子病历库(覆盖500万病例)、医学影像库(超1000万例)、基因组数据库(10万+样本)。

  与此同时,新区为省内唯一获得公共医疗数据审批权限授权的地区,获批设立公共数据开发服务专区,打通了数据流通的合规链路,可对省“三医一张网”项目汇聚的全省261家二级以上公立医院等机构超2000亿条健康医疗数据开发运营进行审批。

  此番全国首单医疗数据资产使用费纳入国库“花落”福州新区,背后是福州新区“政策支撑+生态完备+平台成熟”的多重优势叠加。福州新区依托数据资产全过程管理平台,建立了从盘点、登记、授权到交易的完整流程体系,为数据资产的确权、定价和流转提供支撑。“这次交易得以顺利进行,正是基于这一管理平台实现了线上闭环操作。”福州新区产业促进局有关工作人员表示。

  福州新区医疗数据资产首笔交易的破冰,不但验证了数据作为新型生产要素的市场价值,而且加速了上下游产业的联动,激发出强烈的“牵引效应”。

  药企关注药品的临床使用情况以反推前端研发;商保公司关注诊疗行为与医疗费用的关系,期待构建更精细的精算模型;AI科技企业需要高质量乳腺癌、睡眠障碍、阿尔茨海默病等专病数据来训练算法模型;医疗器械企业则紧盯影像数据,通过深度学习优化设备性能……“目前已有多家医疗AI科技公司、保险机构、医疗器械企业和药企主动前来对接,呈现出多元、细分的应用需求。”长乐区相关负责人表示。

  过去沉睡的数据,正逐渐成为产业升级的新引擎,在数字经济与实体经济融合中加速释放价值。在医疗健康领域,福州新区围绕“需求驱动—数据赋能—生态培育—模式创新”发展路径,着力打造以可信数据空间、数据标注中心、大模型训练基地等为核心的全链条服务体系,推进医疗数据从资源到资产、生产力的跃升,全力打造健康医疗数据应用第一城。

  作为福建省内数字资源最集中的区域,福州新区持续推进“数字新区”建设,探索用数据撬动高质量发展的新路径,数据赋能千行百业的崭新故事每天都在发生。在广阔的工业领域,福州新区依托传统纺织产业优势,打造出多个工业互联网平台:推动超千家企业、1.4万台设备“上云”,汇聚30亿条工业数据。而全省首笔数据知识产权质押贷款也于今年初在福州新区成功落地,金额500万元,开启数据资产融资的新模式。

  “下一步,我们将聚焦医疗、工业、就业、政务、金融等核心场景,持续推动‘数据要素驱动’改革落地,打造可靠、高效、安全的数据流通基础设施和管理体系,探索数据资产有序合规交易流转商业模式,让数据‘供得出、流得动、用得好’,促进数字产业化、产业数字化,推动数字经济与实体经济融合发展,为数字经济发展提供可复制的‘福州经验’。”福州新区相关负责人说。

  为深入贯彻党的二十届三中全会关于“加快构建数字经济发展体制机制”的重要部署,全面推进数字扬州建设,5月8日上午,江苏省公共数据产品发布暨数字扬州发展大会在扬举行。市委书记王进健,中国电子信息产业发展研究院院长张立致辞。紫金山实验室首席科学家刘韵洁,国家信息中心信息化和产业发展部主任、智慧城市发展研究中心主任单志广,扬州大学党委书记丁建宁出席会议。市长潘国强主持会议。

  在致辞中,王进健代表市委、市政府向出席活动的领导和嘉宾表示热烈欢迎,向长期以来关心支持扬州发展的各界朋友表示衷心感谢。他表示,数字经济日益成为经济发展的前沿方向,是构建新发展格局、建设现代化产业体系和重塑创新范式的关键力量。近年来,扬州坚持以数字赋能高质量发展,数字经济实力加速壮大、数字基础支撑不断夯实、数字治理成效更加彰显。对扬州来说,发展数字经济既是时代大势所趋,也是城市发展所需。扬州将以“数实融合”“数据赋能”“数字生态”为抓手,打造动能更强、活力更足、环境更优的数字扬州,推动数据要素赋能千行百业,让更多数字化转型实践生根发芽、开出繁花。扬州是发展数字经济的“理想之地”,正致力打造成为放心投资、安心经营、舒心发展的“企业友好型城市”,热切期盼更多“数商”企业、“数字”人才来扬投资兴业、创新创业。

  张立在致辞中表示,党中央、国务院高度重视数字经济、人工智能发展,目前人工智能领域已形成覆盖基础层、框架层、模型层、应用层的完整产业体系,人工智能赋能千行百业按下“快进键”。中国电子信息产业发展研究院是工业和信息化部重要智库,下一步,围绕数字扬州建设战略布局,研究院将与扬州进一步深化合作,聚焦开展前瞻研究、服务产业发展、营造合作生态等方面,推动扬州人工智能产业链协同发展,助力扬州打造成为人工智能数据集国家节点、人工智能全产业链高地、人工智能场景化应用示范区。

  会上,刘韵洁、单志广分别作主题分享;发布了江苏省金融、城市治理领域公共数据产品“苏社分”“社企服”;启动了扬州数字游民城市建设,展示发布数字扬州建设成果,推介发布数据券、人工智能人才十条等政策;宣介发布2025年“数据要素×”大赛江苏省分赛文化旅游赛道及“大运河杯”数据开发应用创新大赛。活动中还进行了合作签约仪式。

  省数据局副局长、省发改委副主任李秀斌,省人力资源和社会保障厅副厅长梅仕城,省文化和旅游厅副厅长钱宁,省数据局副局长王万军,省数据集团董事长成晓光,省数据集团总经理徐彦武等领导和嘉宾出席会议。市委常委、常务副市长潘学元参加活动。

  5月8日下午,2025上海可信数据空间应用创新大赛正式拉开帷幕。本次大赛由市数据局、市总工会、市国资委指导,上海数据集团主办,上海银行协办。市相关委办局、黄浦区中央科创区党建联盟和工会联盟相关单位、上海数据集团战略合作伙伴、数据行业生态伙伴单位出席启动仪式。

  本届大赛以“乘数而上,数造未来”为主题,围绕企业、行业、城市、个人、跨境等可信数据空间,鼓励参赛团队挖掘可信数据空间创新应用场景,进行应用解决方案的规划设计与原型搭建,旨在通过“以赛促创”,激发“数据要素×”聚变效应,实现“聚伙伴、塑生态、增动能”,赋能人民城市建设,创新推动上海数据产业高质量发展。

  启动仪式上,市总工会、市数据局、上海数据集团相关领导分别进行致辞和讲话。中国信通院大数据高级总监、高级研究员赵志海,浦江数链首席运营官刘永,分别从理论架构到技术实践等方面展开深度分享,厘清可信数据空间的核心理念与应用赋能逻辑。上海数据集团首席数据官沈可作了题为“上海城市可信数据空间——重塑城市数据价值生态”的专题分享。

  专题分享环节后,在市数据局、市总工会、市国资委、上海银行等单位的共同见证下,2025上海可信数据空间应用创新大赛正式拉开帷幕。

  据悉,本届大赛分为邀请赛和公开赛两个赛道,分别进行评审。其中,公开赛面向全社会招募,鼓励各类有兴趣搭建可信数据空间的主体报名。邀请赛则由上海数据集团向合作单位发出邀请,由受邀单位和上海数据集团共同组队,联合开展可信数据空间场景的探索。通过初赛评选的项目,将进行12小时限时赛,通过技术赋能,现场指导快速构建基于上海城市可信数据空间基础设施的原型,为后续项目落地、商业模式闭环,打下坚实的技术基础。

  本届大赛的举办,为数据行业专业技术人员搭建了创新平台,有望发掘出更多可信数据空间典型应用案例,打造数据要素价值共创应用生态。让我们共同期待各参赛团队在大赛中展现创新风采,共同“数”造美好未来。

  目前,大赛报名通道已同步开启。欢迎相关个人、组织机构、企业、院校、科研团队等积极组队报名参赛。您可以扫描下方二维码,或通过文末阅读原文链接到大赛官方门户网站进行注册报名,并可通过大赛官网了解最新赛事信息。

  哈萨克斯坦阿斯塔纳数据交易所与上海数交所签署战略合作协议共筑“一带一路”数据流通新桥梁

  5月9日,哈萨克斯坦阿斯塔纳数据交易所(ADX)与上海数据交易所(SDE)正式签署战略合作协议,旨在整合双方在数据要素流通领域的优势资源,共同探索跨境数据流通与协作的创新模式,为区域数据生态的开放与互联注入新动力。上海数据交易所总经理汤奇峰出席活动并见证签约,阿斯塔纳数据交易所CEO萨尔森·詹纳别科夫(SarsenZhanabekov)、上海数据交易所副总经理李登高代表双方签署战略合作协议。

  哈萨克斯坦作为中国的重要合作伙伴,近年来在“一带一路”倡议下持续加强数字基础设施互联互通。萨尔森·詹纳别科夫表示,作为“一带一路”倡议的重要节点国家、上海合作组织(SCO)成员国及中国-中亚合作机制的积极参与者,哈萨克斯坦一直在深化区域数字经济合作,这次阿斯塔纳数据交易所与上海数据交易所达成战略合作,有助于推动区域数字经济一体化和跨境数据流通。汤奇峰表示,数据跨境流动成为驱动全球经济增长的新动能,基于此次合作,双方将共同构建开放、协作、安全的数据流通生态,帮助企业把握全球数字经济机遇,助力数字领域国际合作高水平开放。

  此次合作是“数字丝绸之路”建设的又一重要实践。阿斯塔纳数据交易所是哈萨克斯坦新成立的数据交易所,正在打造中亚地区领先的国家级数据交易平台,在区域数据资源整合方面具有巨大潜力。上海数据交易所则依托中国庞大的市场规模和先进经验,为国际数据流通提供成熟解决方案。双方将重点围绕共同建设中亚地区可信数据交换平台为契机,通过跨境数据共享平台建设、跨境流通标准、技术对接及合规治理、股权合作等领域展开深度协作,推动建立高效、安全、互信的数据交易机制,助力中国-中亚数字经贸合作提质升级。

  特别声明:以上内容(如有图片或视频亦包括在内)为自媒体平台“网易号”用户上传并发布,本平台仅提供信息存储服务。

  27岁范志毅女婿快哭了!11天内耻辱2战丢12球 仍比28年前的岳父强

  传钉钉CEO“无招”凌晨12点巡查办公区,发现没几个人,质问大家为什么提前下班!钉钉凌晨发文秀加班蹭自己热度

  “超神”十周年限定!微星推出MEG X870E GODLIKE X Edition:限量1000块

新闻资讯 丨NEWS

联系方式丨CONTACT

  • 全国热线:400-0817-830
  • 传真热线:0550-2307055
  • 业务咨询:400-0817-830
  • 企业邮箱:2487677915@qq.com
首页
电话
短信
联系