Kaiyun(开云中国·电竞官方网站)电竞科技有限公司

您好!欢迎访问开云电竞科技有限公司官方网站!

营业时间
MON-SAT 9:00-18:00

全国服务热线
400-0817-830

公司门店地址
安徽省合肥市庐阳区临泉路4888号朗峰大厦1幢1-728

新闻资讯

神经环路应用(4):在体双色光纤记录案例解析

来源:网络日期:2025-09-03 浏览:

  理解慢波睡眠(SWS)觉醒的潜在机制对于揭示动物睡眠与感觉反应之间的复杂相互作用至关重要。丘脑传统上以将感觉信息传递至皮层而闻名,但在慢波睡眠期间其功能会下降。动物能在外部感觉刺激下从慢波睡眠迅速转为清醒状态,这暗示存在调控该现象的特殊神经回路。该案例聚焦于同步记录背内侧丘脑中的 GRIK4 细胞(称为 B 型细胞)及其从中脑区域 CaMK2 细胞(称为 A 型细胞)接收的输入的神经元活动。通过双色光纤记录技术,同时监测小鼠丘脑中两种不同神经群的钙信号活动,以探究其在生理过程(如睡眠-觉醒转换)中的功能机制,并可整合脑电图(EEG)和肌电图(EMG)记录,实现多维度数据关联分析。

  为 MD 丘脑中的细胞类型 B(GRIK4 细胞)和中脑区域的细胞类型 A(CaMK2 细胞)注射基因编码钙指示剂。

  术后处理:注射完成后等待 10 分钟再撤回注射器,缝合皮肤,消毒并将小鼠置于单笼并给予红外光保暖。

  头部处理:去除头顶毛发,消毒,切开约 1cm 直径的皮肤,清理颅骨表面。

  锚定:在距目标区域约 1cm 处插入螺丝作为固定连接的锚点(不穿透颅骨)。

  定位与钻孔:确定 MD 丘脑目标位置(同病毒注射坐标),钻孔,直径略大于光纤套圈直径。

  植入光纤:将光纤套圈置于目标区域,最终坐标为前囟后 1.50mm,左右 + 0.35mm,DV3.33mm。

  固定:混合牙科聚合物粉末、单体溶液和催化剂覆盖光纤、颅骨和螺丝,待固化后再涂自固化粘合剂,完全干燥后移除光纤支架。

神经环路应用(4):在体双色光纤记录案例解析(图1)

  该系统使用 465nm 和 560nm 的激发光,其中 465nm 光激发细胞类型 A(中脑区域的 CaMK2 细胞)表达的 GCaMP6m,产生的荧光信号由一个光电探测器接收;560nm 光激发细胞类型 B(MD 丘脑中的 GRIK4 细胞)表达的 jRCaMP1a,其荧光信号由另一个光电探测器接收实现了两种信号的同时采集。

  脑声常谈建立了多个《动物模型构建与行为评估》交流群,群内分享各种经典和前沿的行为范式,共同交流解决动物实验中遇到的棘手问题,避坑少走弯路!有需要的老师可以扫码添加微信进入讨论群!

  光源设置:打开光纤线nm 激发光至最大功率,设置在 20-75mW 之间。

  连接与记录: 将动物与光纤线连接,记录基线钙活性;将动物放入行为箱,进行感兴趣的行为测试并开始记录。

神经环路应用(4):在体双色光纤记录案例解析(图2)

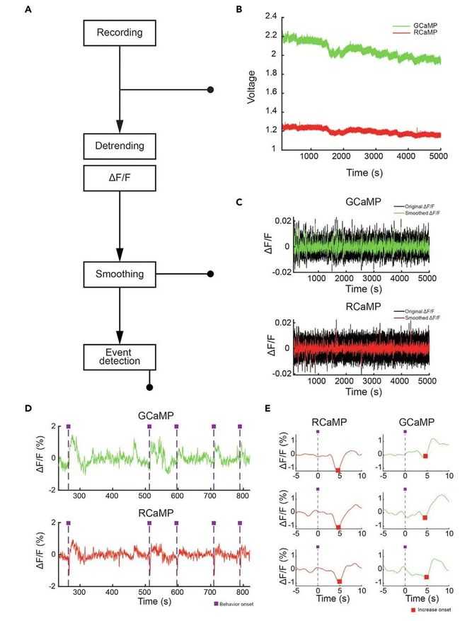
  图 B展示了 jRCaMP1a(CaMKII 神经元)和 GCaMP6m(MN 神经元突触终端)的原始信号轨迹。这些原始信号会经过低通滤波、下采样和移动平均去趋势处理,以去除噪声并标准化信号。

  图 C呈现了通过移动平均法将信号转换为 ΔF/F(荧光变化率)的结果,以及经平滑处理后的信号。ΔF/F 计算用于量化钙信号的相对变化,平滑处理可减少高频噪声,突出信号趋势。

  图 D展示了预处理后的 GCaMP6m(上)和 jRCaMP1a(下)的 ΔF/F 信号。图中紫色竖线标记了目标行为的起始点,用于分析行为事件与神经活动变化的时间关联。

  图 4呈现了目标行为后信号急剧增加的起始点估计结果。通过信号导数的累积和超过阈值(事件前 5 秒窗口均值的 5 个标准差以上)来确定起始点,用于量化神经活动对行为事件的响应延迟。

  为将睡眠-觉醒状态与神经活动动态关联,案例整合了视频、脑电图(EEG)和肌电图(EMG)记录与双色光纤记录法。使用pClamp软件采集EEG和EMG信号,并通过自定义MATLAB脚本进行分析。在小鼠处于慢波睡眠(SWS,定义为EEG呈现高振幅、低频(0.5–4 Hz)的同步化波形且EMG活动降低)时,给予听觉刺激(11 kHz,1 s,100 dB),并同步记录神经活动与行为反应。手动确认睡眠状态和刺激时间点后,筛选出成功诱导觉醒(定义为EEG去同步化、低振幅,EMG活动增强)的试验事件。提取目标行为起始前后各10秒的光纤光度信号并以事件前10秒至0秒的信号均值作为基线进行校正,实现神经活动与行为转换的精确时间对齐分析。

神经环路应用(4):在体双色光纤记录案例解析(图3)

神经环路应用(4):在体双色光纤记录案例解析(图4)

  2、光纤记录中出现运动噪声或伪影记录前按 Doric Lenses 的《光纤线光漂白协议》对光纤线进行预漂白(参考链接:;

  3、使用更长的光纤线减少自由活动动物记录时的线缆张力,同时避免线缆缠绕;

  信号弱多因光纤与基因编码钙指示剂表达部位距离过远,最佳距离为光纤尖端距荧光区域 100-200 μm;

  4、若光纤尖端(植入的光纤套管或光纤线)脏污或损坏,用乙醇仔细清洁光纤尖端及光纤线两端,以提高光耦合效率。

  为解决此问题,可采用“强弱搭配”的表达策略:在信号较弱的末梢区域表达荧光更强的指示剂(如jRCaMP1a),而在信号较强的胞体区域表达相对较弱的指示剂(如GCaMP6m),从而平衡双通道信号强度,提高数据质量。

  脑声小店基于深度科研洞察,专注为动物实验提供简器械·精实验解决方案。我们突破高精设备局限,开发手工定制化仪器及配件,通过科研巧思将基础工具转化为创新实验方案。产品涵盖行为学装置、操作辅助工具等,使实验室在保持操作简效的同时,实现精细化数据采开云电竞科技有限公司集,助力科研人员以创造性思维发掘简易仪器的潜在科研价值。

  特别声明:以上内容(如有图片或视频亦包括在内)为自媒体平台“网易号”用户上传并发布,本平台仅提供信息存储服务。

  骑电瓶车带两娃跨越2000公里!安徽一家四口17天抵达成都,本人回应:用喜爱的方式带孩子看世界

  杭州一面馆一碗面卖2188元,食材含黄鳝、红虾、鲍鱼等,老板:半月内卖出十多碗

  44岁女老板困在冷库20多分钟幸被外卖小哥救出,当事人:我用冷冻的饺子拍门,希望有人能听到

  突发利空前强势涨停!知名车企公告:今年已无法复工复产!去年亏损10亿元,仅卖出14辆车,高管薪酬总额却达955万元

  等了十年,石宇奇终于说出这句线月训练曝光:参加力量技术训练5v5对抗 提升攻防速度强度

  U16亚洲杯中国男篮大胜韩国:3战狂胜130分直通八强 张子一21+20

  非常好用的一款#铅笔帽 保护笔尖不会折断,还可以当作#铅笔延长器 软硅胶材质,三角六角圆形铅笔都能用...

  幼儿园小班开学第一天\n现场“哇”声一片\n有的倒地大哭 有的淡定玩耍\n

新闻资讯 丨NEWS

联系方式丨CONTACT

  • 全国热线:400-0817-830
  • 传真热线:0550-2307055
  • 业务咨询:400-0817-830
  • 企业邮箱:2487677915@qq.com
首页
电话
短信
联系