Kaiyun(开云中国·电竞官方网站)电竞科技有限公司

您好!欢迎访问开云电竞科技有限公司官方网站!

营业时间
MON-SAT 9:00-18:00

全国服务热线
400-0817-830

公司门店地址
安徽省合肥市庐阳区临泉路4888号朗峰大厦1幢1-728

新闻资讯

从人工巡查到自主决策:边坡监测系统的智能化跃迁路径

来源:网络日期:2025-12-05 浏览:

  在制造业的日常话语体系里,“精益求精”是刻在骨子里的DNA。我们习惯于将生产线上的每一个环节都置于显微镜下,追求极致的效率与质量。然而,当我们把视线从车间内部转向工厂的“边缘地带”——那些默默支撑着厂房、堆场、道路的边坡、护坡时,管理的颗粒度似乎瞬间回到了“差不多就行”的粗放时代。

  人工巡查、定期目视、凭经验判断……这些传统的边坡管理方式,就像是用一把估算尺去测量一个需要用游标卡尺来精确定位的部件。它不仅效率低下、劳动强度大 更重要的是,在极端天气频发、生产负荷加剧的今天,这种依赖主观经验的模式,其潜在的安全风险正被无限放大。边坡失稳,可能不仅仅是几方土石的滑落,它可能威胁到关键的生产设施、截排水系统,甚至直接影响到人员安全与整个厂区的运营连续性。

  智能化跃迁的第一步,始于打破“看不见”的困局。传统的人工巡检,本质上是一种低频、离散的数据采集方式,我们得到的是一个个孤立的“快照”,无法形成连续的、可供分析的“影像”。因此,转型的起点,必然是建立一个能够实时、连续、全面感知边坡状态的数字化基础设施。

  这个阶段的核心任务,是将物理世界的边坡形态与内在应力,转化为数字世界的语言。这需要一个由多种传感器组成的“神经网络” 。

从人工巡查到自主决策:边坡监测系统的智能化跃迁路径(图1)

  :高精度的GPS/GNSS接收机、自动化全站仪、三维激光扫描仪(LiDAR)和无人机摄影测量技术,如同我们的“眼睛”,可以从宏观上精准捕捉边坡表面的三维形态和毫米级的位移变化 。它们不再依赖巡检人员的脚步,而是全天候、自动化地进行扫描与测量 ,确保任何细微的变形都无所遁形。

  :边坡的风险往往源于内部。倾角计、应变计、裂缝计等接触式传感器,就像是植入边坡内部的“听诊器”,能够感知其深层的倾斜、拉伸与开裂状态 。而光纤传感技术(FOS)则更进一步,凭借其抗电磁干扰、高稳定性的特点,能在一根光纤上实现数千个点的分布式监测,精准描绘出边坡内部的应力分布图 。

  :降雨是边坡失稳最主要的外界诱因。因此,在边坡关键区域部署雨量计、土壤水分传感器、孔隙水压力计等设备,就如同在现场设置了“气象哨”,能够实时监测降雨量、土壤含水率以及地下水位的变化 。这些数据帮助我们理解外部环境如何影响边坡的稳定性,实现从“知其然”到“知其所以然”的转变。

  :所有传感器采集到的数据,通过无线传感器网络(WSN)和物联网(IoT)技术,汇聚到一个统一的数据平台 。这标志着我们完成了从“看得见”到“看得清”的跨越。在这个阶段,我们拥有了一个动态的、高保真的“数字孪生”边坡,所有关键指标都以清晰、可视化的方式呈现在管理者面前 。虽然决策仍需人工介入,但已经从“拍脑袋”变成了基于实时数据的科学判断。

  这个阶段的投入,为后续的智能化升级奠定了坚实的数据基础。它解决了边坡管理中最根本的信息不对称问题,让隐患无处藏身。

  当数据能够被实时、全面地采集后,智能化的下一站,便是让系统学会自主分析与预警。这个阶段的目标,是解放人力,将工程师从海量的数据图表中解脱出来,让机器承担起7x24小时不间断的“值班员”角色,实现从“事后响应”到“事前预警”的转变。

从人工巡查到自主决策:边坡监测系统的智能化跃迁路径(图2)

  这一跃迁的核心,在于为系统注入“逻辑大脑”,让它能够理解数据背后的物理意义,并根据预设的规则进行判断。

  :系统不再仅仅是数据的呈现者,更是风险的“吹哨人”。通过对历史数据和工程地质模型的分析,我们可以为不同的监测指标(如位移速率、倾斜角度、孔隙水压力)设定多级预警阈值,例如“注意”、“预警”、“警报”三级 。一旦某个或某组数据触及预设阈值,系统便会自动触发报警机制,通过短信、APP推送、声光报警等方式,第一时间通知相关负责人 。

  :自动报警只是第一步,更关键的是与企业的现有管理流程无缝对接。例如,当系统触发“预警”时,可以自动在EHS(环境、健康与安全)管理平台中生成一个待办的安全巡查任务 ;当触发“警报”时,则能直接启动应急响应预案,通知相关人员立即采取紧急措施。这种自动化的流程联动,极大地缩短了响应时间,避免了因信息传递延迟而造成的损失。

  :智能化的预警并非简单的“头痛医头”。系统需要具备初步的关联分析能力。例如,系统可以自动分析降雨量与孔隙水压力、位移速率之间的关联关系。当监测到持续强降雨时,系统会自动提高对相关区域位移数据的敏感度,实现“智能加岗”,从而做出更精准的风险预判 。

  在这个阶段,边坡监测系统已经从一个被动的数据采集工具,进化为一个主动的风险哨兵。它大大降低了对人员持续监控的依开云电竞官网赖,提升了预警的及时性和准确性,真正实现了“防患未然”的管理目标。

  如果说自动化预警是让机器学会了执行规则,那么智能化决策则是让机器学会了思考和学习。这是从“自动”到“自主”的决定性一跃,也是边坡监测系统迈向高级智能的终极形态。其核心驱动力,是人工智能(AI)与机器学习(ML)技术的深度融合 。

从人工巡查到自主决策:边坡监测系统的智能化跃迁路径(图3)

  :海量的历史监测数据,对于AI而言,是挖掘规律的金矿。通过深度学习算法,系统可以自主学习不同工况、不同天气条件下,边坡各项参数的演化规律,并建立起高精度的预测模型 。它不再是被动地等待数据触碰阈值,而是能够提前预测出未来一段时间内边坡可能的状态变化。比如,系统可以预测出在未来72小时的预期降雨模式下,某个特定区域的失稳概率,从而为管理者提供更长的时间窗口来采取预防措施。这便是从“预警”到“预测”的质变。

  :在制造工厂的堆场、取土场等区域,部署大规模、高功耗的监测设备有时并不现实。此时,低成本传感器与边缘AI的结合方案便显示出巨大优势 。我们可以在前端部署MEMS(微机电系统)传感器等低成本设备 ,配合搭载了轻量化AI模型的边缘计算网关。这些边缘设备可以在数据采集的源头进行实时分析和异常检测,只将关键的、有价值的事件信息上传至云端 。这不仅大大降低了对网络带宽的依赖和云端计算的成本,还实现了毫秒级的现场响应,尤其适用于对实时性要求极高的场景。

  的闭环。在某些特定场景下,系统甚至可以进行自主决策并触发相应的控制指令。例如,当系统预测到截排水设施附近边坡因暴雨存在高风险时,除了向人员报警,它还可以自动联动智能阀门,调整排水流量,或者启动应急水泵,主动进行风险干预。这标志着系统从一个决策支持工具(Decision Support System),进化为一个具备初步自主能力的“智能体”(Intelligent Agent)。

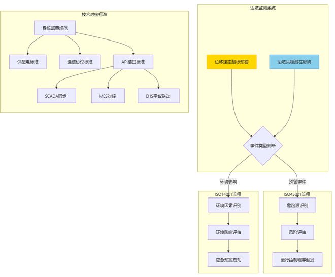
  从人工巡查到自主决策的跃迁,并非一蹴而就的技术堆砌,它更像是一场需要精心规划的系统工程。对于制造企业而言,如何将这套体系与现有的管理框架,特别是与ISO 14001(环境管理)和ISO 45001(职业健康安全管理)等EHS体系深度融合,是决定其成败的关键。

从人工巡查到自主决策:边坡监测系统的智能化跃迁路径(图4)

  :边坡监测系统产生的事件数据,应被视为EHS管理体系的重要输入 。例如,一次位移速率超标的“预警”事件,可以直接映射为ISO 45001中的一次“危险源识别”和“风险评估”动作,并触发相应的运行控制程序 。同样,边坡失稳对周边环境(如水源、土壤)的潜在影响,也应纳入ISO 14001的环境因素识别与评估流程中。

  :在系统部署之初,就必须明确其供配电、通信协议和数据接口规范 。系统需要具备标准的API接口,能够与企业现有的SCADA、MES或EHS软件平台实现无缝的数据同步与报警联动 。这确保了边坡监测不是一个信息孤岛,而是企业整体数字化版图中的一个有机组成部分。

  回顾这条从人工巡查到自主决策的跃迁路径,我们看到的是一条技术不断深化、智能持续迭代的演开云电竞官网进曲线。这条曲线的背后,是制造业对安全、效率和成本控制永恒的追求。

  投资于一套智能化的边坡监测系统,表面上看是增加了一笔固定资产投入,但从长远来看,这是在投资于一种“确定性”——运营的确定性、安全的确定性以及发展的确定性。它将边坡管理这个过去充满不确定性和经验主义的“模糊地带”,变成了一个数据驱动、智能决策的“透明区域”。

  特别声明:以上内容(如有图片或视频亦包括在内)为自媒体平台“网易号”用户上传并发布,本平台仅提供信息存储服务。

  被称“姨妈神仙水”,多地卖断货!劲酒突然爆火,新增400万女粉,有店主称“缺货快一个月了”,但医生发出警告→

  360创始人周鸿祎谈豆包手机:会直接冲垮互联网大厂护城河,美团淘宝高管可能要连夜开会了!大厂或推出联合防御协议,一起限制AI跨APP调用

  高三女生疑患甲流到医院治疗,医生开一盒药86元网上9元;重庆酉阳多部门回应

新闻资讯 丨NEWS

联系方式丨CONTACT

  • 全国热线:400-0817-830
  • 传真热线:0550-2307055
  • 业务咨询:400-0817-830
  • 企业邮箱:2487677915@qq.com
首页
电话
短信
联系